| 投诉类型 | 不讲诚信 | 投诉人 | 张** | 被投诉单位 | 南京九色鹿空间设计有限公司 |
|---|---|---|---|---|---|
| 投诉日期 | 2020-07-06 | 联系地址 | 秦淮区海福巷92号2栋5单元**** | 项目负责人 | 常** |
| 投诉状态 | 调解失败 | 投诉人手机 | 1865164**** | 被投诉人手机 | 1825188**** |
南京九色鹿 ,点击相关投诉信息
南京九色鹿 所在卖场:南京装修公司,点击查看此卖场相关投诉信息
对 南京九色鹿 的投诉内容:
去年底经朋友推荐认识南京九色鹿空间设计有限公司负责人常文娟,我向她表示有一栋60平左右的老房子预备2020年装修后自住,如果谈得来可以交由她的公司来设计装修。今年初因疫情影响,并没有立即启动装修,且房子里的租客要到6月份才能搬走。但九色鹿公司员工特别热情,每周给我来电表示可以先上门量房沟通方案,等房子腾空后再立即启动装修,节省我的时间。因此,清明假期间,九色鹿派了设计师过来量房,然后开始设计方案的沟通。
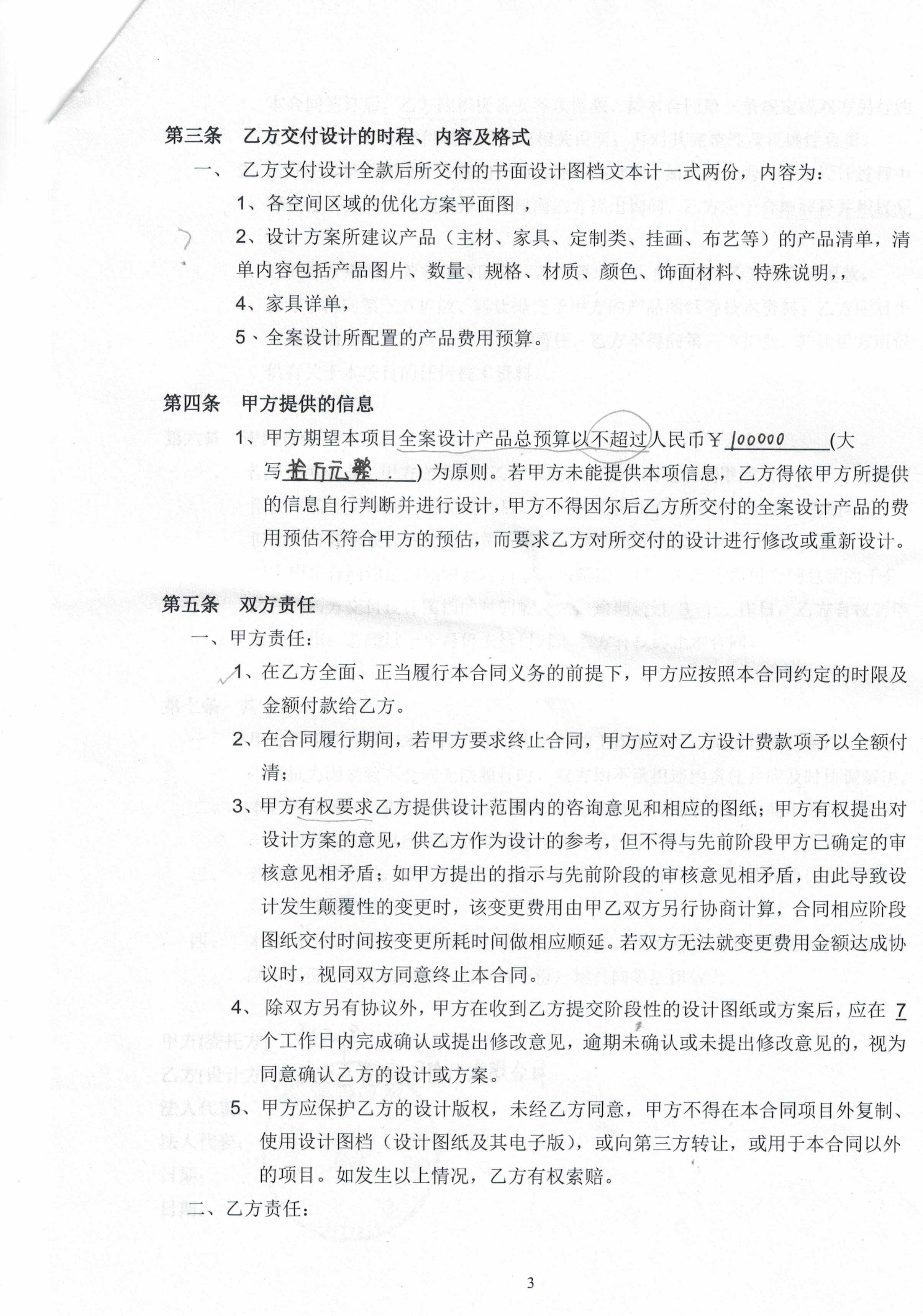
5月8日,洽谈了一段时间后,设计师表示需要签个设计合同,签订当天需要缴纳50%的设计款(设计费按100元/㎡计算,面积按建筑面积算,其实我家房子建筑面积都达不到60平,但设计公司说还要除以一个容积率,因此最终按67㎡来交的设计费),合计6700元。给我设计方案后,我要缴纳50%尾款,但如果找他们公司施工,50%尾款会补贴到工程报价中。我思考后觉得符合我的预算,因此直接签了合同,付了钱。合同中写明,我的装修预算是10万元。
缴费前,除了现场演示的CAD图纸,什么方案我都没拿到。缴费后,给我2张平面图,一张户型原始平面图,一张改造后平面图。后来又过了几天,设计师微信传给我一个用酷家乐软件制作的效果图,但呈现效果我不满意。
5月17日,在九色鹿公司又深入沟通了我的意见后,设计师表示我需要交50%的尾款了。缴费后,她们给了我整个房子的预算书,报价合计148219元。我表示震惊,我的预算是要求10万。对方又表示可以走她们公司的套餐价,只要13万多,会比较划算,我没同意。
至此,我们双方之间的合作开始跑偏,九色鹿作为设计公司,合同也写明“甲方委托乙方就室内软装配饰设计事宜签订合同”,“乙方在收到甲方50%尾款后的7天内要向甲方提供图纸电子档案”,但沟通卡在报价中主材用料不清,价格又超标后就没什么进展了,九色鹿公司像是笃定我一定要从她们公司做装修,等着我妥协接受她们的报价。合同中写明的该给我的产品清单一直没给我,我责令对方整改把报价做细致的要求也一直没得到满足。
后来的3件事让我彻底的放弃了九色鹿公司,1:对方一直强推的套餐报价中,开关面板是西蒙E3系列,我要求升级到无边框更好看的E6,对方说要加钱680元(但E6只比E3单价高几块钱,680元的加价难道我的60平的房子里要装100来个开关插座吗?),由此可见报价极不诚恳;2:我否决掉全包,要求走半包后,半包价从第一次给过来的59887直接涨到70821,其中大量的工程量变多,这是拿我当傻子来宰;3:九色鹿派工人上门砸了几面墙后,表示墙体都是红砖,都可以砸掉。但后来上门量房的几个装修公司设计师都表示,多层红砖结构的老房子,全屋的墙都有承重作用,尤其是24墙不能动。由此可见,九色鹿公司的工程队压根就不专业,这样的装修公司怎么能合作呢?
端午节后,我与九色鹿负责人常文娟通电话,跟她协商,表示我会跟其他装修公司合作,就不再麻烦她们的设计师了。反正合同里写明的该给我的方案、产品清单都没给我,我也不需要她们的设计师全程指导我的房子施工了,设计费是不是该退一部分给我。
但常文娟几番辩驳后,说要跟设计师沟通一下,然后就不再理睬我了。我跟九色鹿设计师沟通后,发现常文娟根本就没有与服务我的设计师沟通过。她现在拒绝接听我电话,拒不回复我微信,也不让设计师告诉我她们公司搬家后的地址,就想用拖来解决问题。
诉求:退设计费的一半。设计电话:17352406333
对 南京九色鹿 的投诉依据:










对 南京九色鹿 的处理过程:
| 家装消费维权专委会消费者投诉站 处理结果 | 回复时间 |
|---|---|
设计师回电话说:1、消费者有需求会交设计费的一半作为订金,后期设计方案报价、效果图等等给到消费者,消费者认定之后,才会支付尾款,既然已经同意支付尾款,证明合同履行结束,设计费没法退。2、后期的事情消费者是与设计部常领导沟通的,具体我不太清楚。3、不方便提供其他领导电话 | 2020-07-10 |
负责人常和设计师电话17352406333都不接 | 2020-07-10 |
设计公司常说现在有事不方便讲话,让投诉站大概下午4-5左右再打电话,投诉站到时跟进 | 2020-07-07 |
南京家装消费投诉资讯
文明上网,理性评论 南京九色鹿
发表评论
请验证您的手机号之后才可以发表评论!验证码可能会有延迟,请稍等.