• 您好,欢迎来到装修伙伴网!
111222333

维护您的合法权益 我们一直在努力!

  • 南京市消协直连
  • 权威媒体报道
  • 全程跟踪解决
  • 拒绝装修妥协
已接收处理
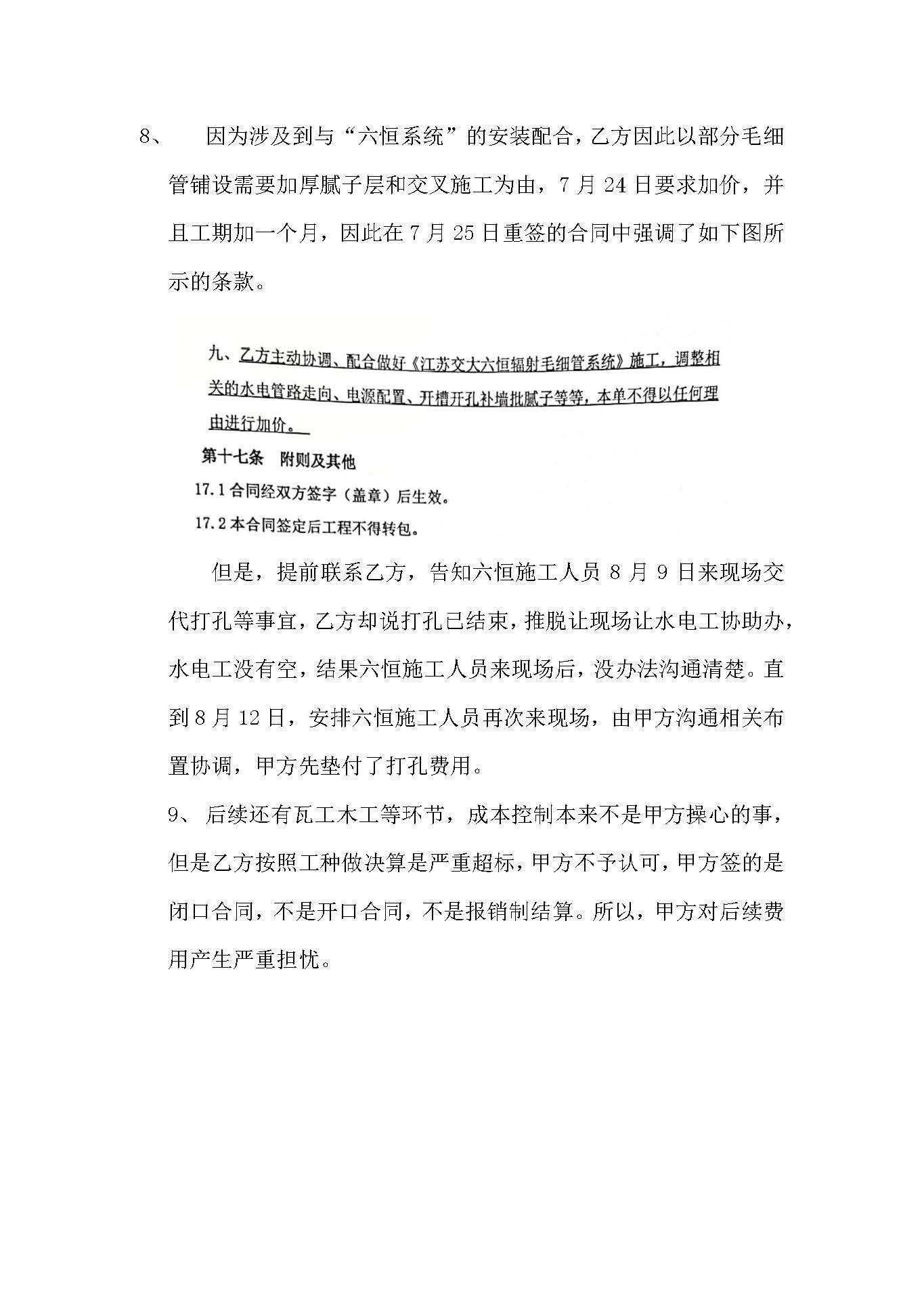
01848
宗投诉
马鞍山卓凡装饰有限公-没有装修资质、质量低劣、还不断涨价
南京家装投诉电话:025-52462726
投诉类型 不讲诚信 投诉人 高** 被投诉单位 马鞍山市卓凡装饰有限公司
投诉日期 2022-08-18 联系地址 南京市江宁区湖光晨樾34栋**** 项目负责人 唐**
投诉状态 调解失败 投诉人手机 1531241**** 被投诉人手机 1815552****

马鞍山卓凡装饰有限公 ,点击相关投诉信息

马鞍山卓凡装饰有限公 所在卖场:街边店铺,点击查看此卖场相关投诉信息

对 马鞍山卓凡装饰有限公 的投诉内容:

施工方:马鞍山市卓凡装饰有限公司

项目地址:南京市江宁区湖光晨樾小区

一、情况概述:<o:p></o:p>

2022724日开始施工,出现了越来越多的问题,标准一降再降,甚至出现很多大的毛病和不规范,目前因乙方质量低劣和成本控制不正常超标,致使合同无法履行。

合同720日签订,721日收到我方定金之后,724日开工仪式当天,随意推翻总价约定,不承认之前六恒系统的约定条款,开口要加25。否则收拾东西走人。考虑到定金已付,在中间引荐人高淳周总的见证下,725日同意加价一万。乙方又承诺今后不再要甲方多出一毛钱。重签合同,总价改为12万元。但是730日我付了第二笔款20000元之后不久82日,又要我再出3500元另付磁吸灯和线条灯的安装费和灯具费。另外瓷砖切割加工,要求甲方自己拿出去切割加工,否则乙方不能铺贴。还要求我方采购或网购灯具时要买带安装的,乙方不负责安装,这是明显违背承诺的。

所有装修企业承接装修业务,最低要有建筑装饰资质等级国家三级以上,而马鞍山市卓凡装饰有限公司没有而冒充有资质,属于合同欺骗行为。

要求:终止合同,退赔费用(退还3万元,赔偿返工费一万元)。

对 马鞍山卓凡装饰有限公 的投诉依据:

本条投诉关键词:

  • 马鞍山市卓凡装饰有限公司
  • 卓凡装饰
  • 卓凡怎么样
  • 卓凡装饰设计
  • 南京卓凡怎么样
  • 卓凡装饰怎么样
  • 南京卓凡装饰设计
  • 南京卓凡装饰怎么样
  • 南京卓凡装饰口碑怎么样
  • 南京卓凡装饰设计有限公司

对 马鞍山卓凡装饰有限公 的处理过程:

家装消费维权专委会消费者投诉站 处理结果 回复时间
马鞍山市卓凡装饰有限公司负责人表示消费者支付的费用已达到施工项目的费用,不退钱。消费者走司法途径,愿意积极配合处理。
2022-08-22

文明上网,理性评论 马鞍山卓凡装饰有限公

我要投诉
  • 111
  • 111